Package Include
Hitachi ZX130-6 to ZX350-6 Electrical Diagrams
Language
English
Format
PDF
Total Number of pages
11
Publication Number
TTDBS50-EN-00
Compatible
All windows and mac systems
Additional Requirement
User needs to Install PDF Reader Software
Shipping Policy
Download link by high speed web server Total Download size 9 mb
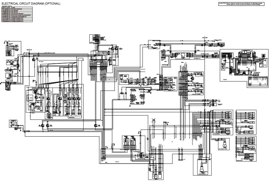
Get reliable and accurate electrical system information for your Hitachi excavators with this complete set of Electrical Diagrams covering models from ZX130-6 up to ZX350-6. Designed for technicians, mechanics, and service personnel, this manual includes detailed wiring schematics, connector layouts, and system circuits essential for effective troubleshooting, diagnostics, and repairs.
Whether you’re servicing in the field or in a workshop, this guide is your go-to resource for understanding complex electrical systems across multiple Zaxis-6 series models.
Model Coverage Includes:
-
Hitachi ZX130-6
-
Hitachi ZX160LC-6
-
Hitachi ZX180LC-6 / ZX190LC-6
-
Hitachi ZX210LC-6 / ZX210-6
-
Hitachi ZX240LC-6 / ZX250LC-6 / ZX250LCN-6
-
Hitachi ZX300LC-6 / ZX300LCN-6
-
Hitachi ZX350LC-6 / ZX350LCN-6
Ideal For:
-
Heavy equipment technicians and electricians
-
Repair shops and service departments
-
Maintenance teams and field engineers
-
Anyone performing electrical diagnostics on Hitachi Zaxis-6 excavators



